Request Status

The Request Status page is a hidden administration page that allows super administrators to define or edit logbook status values, to map status values to external systems, and to specify parameters that associate the status value with particular types of application behavior.

To define or edit a status value:

  1. Specify the status you want to define/edit by doing one of the following:

    • To define a new status, enter a status name in the New Request Status field and click ADD.
    • To edit an existing status, select the status name in the Request Status field.

    To copy parameters from an existing status to a new status, navigate to the existing status before entering a status name in the New Request Status field and clicking ADD.

  2. To rename the status, enter a value in the Rename Request Status field.

  3. Enter a value in the Tab Order field.

    The Tab Order indicates the position, in menus, where this value will be listed. Lower numbered values are displayed toward the top of the list. Values will the same tab order will be sorted alphabetically.

  4. In the Active field, select Yes to make this status active.

    Inactive status values are retained in the system but not displayed to users.

  5. Skip the Status Code field; this feature is not currently implemented.

  6. In the Status Color color picker, select a color for this status.

    Colors are used for installations that have enabled the Request Hub functionality. The color you select will display as the colored bar preceding a request of this status (for example, Open request might be blue or On Hold requests might be yellow).

  7. Enter information in any of the following areas:

    ClosedEnum Status Mapping

    The following fields are used to map this 360Facility status value to a status value used by an external system using an enumerated value. If the mapping is done between two 360-based systems, a corresponding and compatible mapping must be created on both systems. For more information about how inbound and outbound status mappings are evaluated, see Status Mapping.

    Request Enum – Select a value from this field to define a one-to-one mapping between a this status and an external system status based on an enumerated numeric value. For example, if the 360 status of "Open" maps to the external system status of "Active," you could assign both statues a Request Enum value of "01" to map them to each other.

    Many systems define their mappings according to the definitions in the following table. However, while these definitions are commonly used, they are not enforced and may not be appropriate for all systems.

    Enum Value Definition
    00 no mapping done (default value)
    01 Open
    02 In Progress
    03 On Hold
    04 Work Complete
    05 Closed
    06 Waiting Approval
    07 Approved
    08 Refer to Vendor
    09 Incomplete
    11 Return to Sender
    12 Redirect – Service Level Agreement
    14 Vendor Complete
    15 Acctng Use Only
    16 Schedule Agreed
    17 HOMER Submitted
    18 Invoice Web Updated
    19 Invoice Web Approved
    20 Invoice Interfaced
    33 Closed in External System Only
    98 Canceled
    99 Entered in Error

    Inbound Enum Mapping – Inbound Enum Mapping field is only displayed if allows you to map this status to an external system status using a numeric value other than the values listed in the Request Enum drop-down menu or to map multiple external system values to a single 360 status. Multiple values must be separated by commas. For example, if the external system has two status values: On Hold - Parts and On Hold - Technician, you could map both of these to On Hold by assigning them numeric values and listing them in the Inbound Enum Mapping field for On Hold.

    The Inbound Enum Mapping field is only displayed if the Enable Integration Security flag is set to Yes. For more information, contact your super administrator.

    In most instances where you are mapping status values by numeric values, you will either specify a Request Enum value or specify Inbound Enum Mapping values, bot not both.

    ClosedDefaults

    The Defaults are used to specify which application actions will result in a request being assigned this status value. To use this status as a default, select Yes in any of the following fields. A single status can be the default status for multiple actions, but each action can have one and only one default status.

    • Open Status – Selecting Yes causes the system to assign this status when a new work order request is created.

    • Closed Status – Selecting Yes causes the system to assign this status when a user clicks the CLOSE button on the Work Order Financial page.

    • Guest Complete Status – Selecting Yes causes the system to assign this status when a guest user clicks the WORK COMPLETE button on the Request Details page. The WORK COMPLETE button is only displayed if the request is flagged as In Progress and the guest user has the Guest Complete Work security right.

    • Approved Status – Selecting Yes causes the system to assign this status when a user clicks the APPROVE button on a work order that requires approvals.

    • Declined Status – Selecting Yes causes the system to assign this status when a user clicks the DECLINE button on a work order that requires approvals.

    • Waiting Approval Status – Selecting Yes causes the system to assign this status when a user clicks the SEND APPROVAL NOTIFICATION button on a work order to create a new approval request.

    • Work Complete Status – This feature is not currently implemented.

    If you attempt to assign a default action that is already assigned to another status value, you will receive an error message. To examine a list of all status values and their assigned defaults, click the Export Statuses link to open a report containing status information.

    ClosedFlags

    The Flags are used to define which internal status flags are set when this status value is assigned. When these flags are set, certain application actions take place. For example, if a status is named "Closed," you must associate the Closing Status flag with it for all the closed-type actions to take place (SLA calculations are made, request is eligible for billing, and so on). Several of these flags are used for SLA Calculations.

    The following flags can be set and trigger the following actions:

    • Open Status – Setting this flag to Yes adds this status value to the Default Open Status drop-down menu on the Request Types and SubTypes page, allowing this status to be selected as the default initial status for newly created requests of a particular type.

      If the Open Status Default is set to Yes, this flag is automatically set to Yes as well. If this flag is set to Yes, the Closing Status, Entered in Error, Work Complete, and On Hold flags must be set to No.

    • Closing Status – Setting this flag to Yes makes all required-for-close fields behave as required, makes the request eligible for billing, and stamps the request with a Date Closed, thereby removing it from users' My Request pages, and sends out an required closed notifications.

    • Entered in Error – Setting this flag to Yes treats the request as closed, but no notifications are sent. Requests with this flag will not be listed in reports or dashboards and are not included in SLA calculations.

    • Work Complete – Setting this flag to Yes sets the work complete date and time stamp for SLA calculations.

    • On Hold – Setting this flag to Yes marks causes the request to be removed from SLA calculations and SLA reports if the system is configured to do so. If you create work order approval status values, you should flag them as On Hold so that SLA calculations are suspended while the work order goes through the approval process. For more information, see Use of On Hold in SLA Calculations.

    • Response – Setting this flag to Yes sets the response date and time stamp used to calculate the SLA Actual Response value.

    • In Progress – Setting this flag to Yes enables the WORK COMPLETE button on the Guest Request Details page.

    • Service Escalation Flag – Setting this flag to No indicates that the request has been responded to and stops the Service Escalation countdown. It indicates that the request no longer needs escalation.

    • Override Labor Required – Setting this flag to Yes overrides the Labor Required flag thereby removing the requirement for labor hours to be entered before placing a request in this status. The Labor Required flag is set on the Logbook Configuration page in the Work Order Financial Page Settings pane.

    • Send Close Notification – Setting this flag to Yes causes the request close notification to be sent. This functionality was initially included in the Work Complete flag, but is now a separate setting. This flag can only be set to Yes if either the Work Complete or the Closed flag is also set to Yes.

    • Locked Flag – This flag is used to make this status a locked status value, which prevents users from changing a request from this status or to this status. Locked status values are not included in the Status drop-down menu. In most cases, requests are put into and taken out of a locked status by an external system. The Update Locked Status security right can be granted to allow a user to change locked status values.

      There are three possible values for this flag:

      • No – the status is unlocked (this is the default value)
      • Yes – the status is locked for all users, even users who have the Update Locked Status right enabled
      • User Security – the status is locked only for all users who do not have the Update Locked Status security right enabled

      A status cannot have the Locked Flag set to Yes or User Security if the Default is set to Closed Status, Approved Status, Declined Status, or Waiting Approval Status.

      If a request is in a locked status for a user, the status is displayed as static text. Requests in a locked status cannot be closed. Therefore, the Close buttons and links that normally appear are not displayed for these requests. A user cannot change the status of a request that is in a locked status through email response codes. If they attempt to do so, an error message is sent and the entire response code is rejected.

    Lock Financial – This flag is used to lock the Work Order Financial page from being updated if a request is in this status. The Update Locked Financial security right can be granted to users to allow them to change values on the Work Order Financial page, even if a request is in a status that has this flag set.

    There are three possible values for this flag:

    • No – the Work Order Financial page is unlocked (this is the default value)
    • Yes – the Work Order Financial page is locked for all users, even users who have the Update Locked Financial right enabled
    • User Security – the Work Order Financial page is locked only for all users who do not have the Update Locked Financial security right enabled

    Require General Comment – Setting this flag to Yes requires the user to enter a comment when changing the request to this status.

    ClosedFuture Functionality

    Skip the options in the Future Functionality pane since these options are not currently implemented.

    ClosedExternal System – Status Mapping

    The fields in this pane are used to map this 360Facility status value to a status value used by an external system using a named value, for outbound status mapping only. For example, the 360Facility "In Progress" status might be mapped to "Started" in an external system. This pane allows several different outbound status mappings to be created for a single 360Facility status for installations that interface with multiple external systems.

    If you enter status mapping values in this pane, they will override any mappings created using Enum Status Mapping. In most cases, unless an installation has a specific need being addressed, you should not use these settings and use Enum Status Mapping instead.

    To create outbound external status mappings:

    1. In the External System field, select the external system you are creating the status mapping for.

      The values in this list are individually configured for each installation.

    2. In the External Status field, enter the name that this status should be mapped to in the external system.

    3. Click ADD.

      The status value is added to the table.

    If you want to delete a status mapping, click the corresponding DELETE button in the table.

  8. Click UPDATE to save your changes.

ClosedExport Statuses

Clicking the Export Statuses link generates an Excel report listing all defined status values and their definitions. For each Default and Flag, a value of TRUE or FALSE is specified indicating whether that option is turned on. If you are trying to set the Defaults and receive an error message indicating that the Default is set for another status, this report is helpful in determining which status each Default is set for.

ClosedStatus Mapping

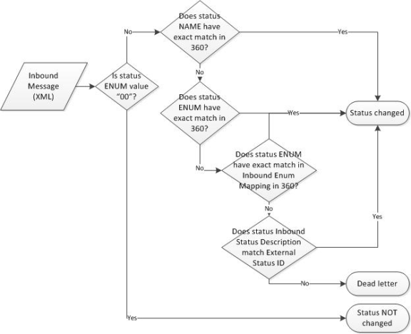
Request information is sent between 360 and external systems via XML messages. When interpreting inbound and outbound XML messages, the system follows a specified hierarchy in an attempt to match status values between 360 and the external system. The following diagrams illustrate.

Inbound Status Mapping

 

A flow chart detailing the Inbound Status Mapping process

Outbound Status Mapping

 

A flow chart detailing the Outbound Status Mapping process

 

ClosedOther Super Administrator Pages